
北京时间5月10日 中国足协公布对大连英博vs广州队赛后冲突处罚,大连全队4人共停赛24场!全队总共被罚44万元!
大连英博10号球员王选宏推击对手颈部行为恶劣,被认定为“主要肇事者”,停赛10场,罚款10万!
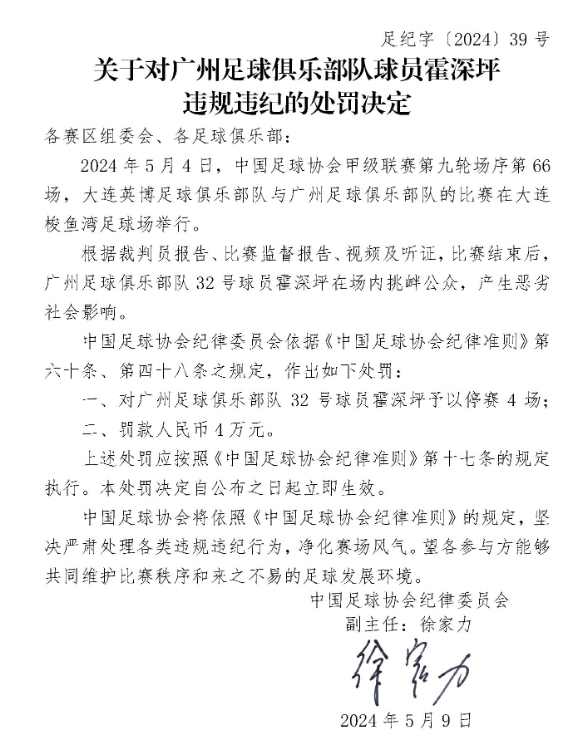
广州门将霍深坪挑衅公众产生恶劣影响,停赛4场罚4万。




5月4日中甲联赛第9轮,大连英博主场对阵广州队,赛后广州队门将霍深坪朝着大连球迷区做出“三连鞠躬”动作后,大连英博球员王选宏冲了过来将其推倒讨要说法,引发两队大规模冲突。
随后大连英博外援科特尼克朝霍深坪冲去,广州门将霍深坪再次倒地。

未经允许不得转载:CYQY-生活与科技 » 足协近期最重罚单!大连球员暴力行为“产生恶劣社会影响”罚10场
CYQY-生活与科技







