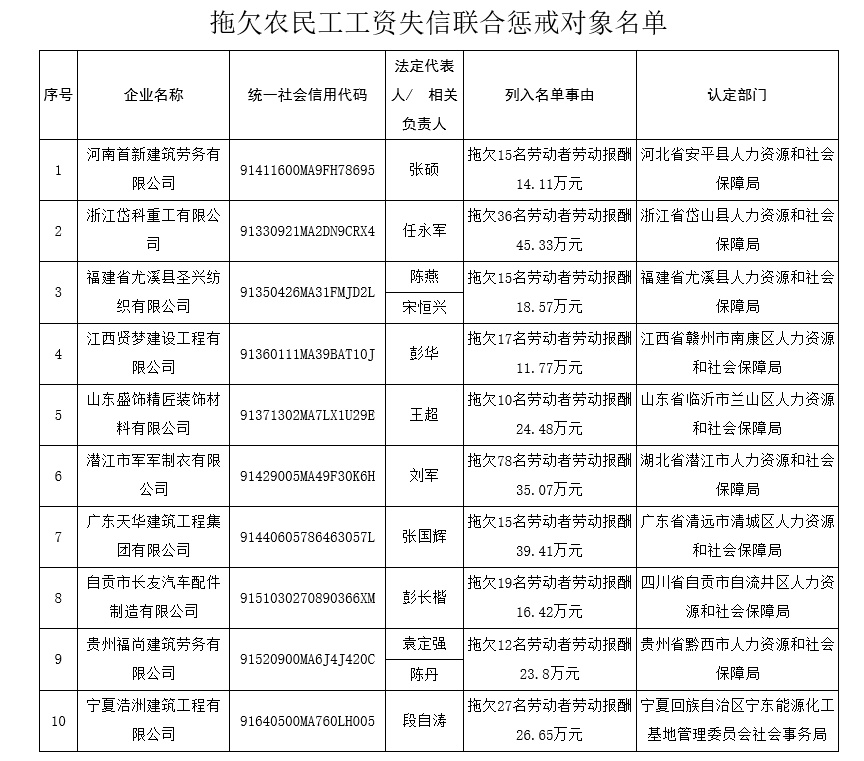
近日,根据《拖欠农民工工资失信联合惩戒对象名单管理暂行办法》(人力资源和社会保障部令第45号),地方各级人力资源社会保障部门依法依规开展拖欠农民工工资失信联合惩戒对象名单管理工作,现对10家欠薪失信企业予以集中公布。

同时,各地人社部门纷纷加大
对用人单位重大劳动保障违法行为的曝光力度
公布拖欠农民工工资失信联合惩戒对象名单

宁夏公布3件重大劳动保障违法行为
近日,宁夏人社厅发布消息,为进一步加大对拖欠农民工工资违法失信行为的惩戒力度,督促企业依法支付劳动者工资,维护劳动者合法权益,根据人力资源和社会保障部《重大劳动保障违法行为社会公布办法》,对2023年第四季度查处的3件重大劳动保障违法行为予以公布。
案例一 银川新城吾悦房地产开发有限公司重大劳动保障违法行为
银川市兴庆区劳动保障监察大队多次接到工人投诉,反映银川新城吾悦房地产开发有限公司开发建设的兴庆区吾悦和府项目存在拖欠农民工工资问题。经查,因该项目建设单位与施工单位、直接分包单位存在工程结算纠纷,导致后续工程款项不能及时支付,造成拖欠农民工工资。经核实,该项目共拖欠1600余名农民工工资4990.49万元。2023年10月16日,兴庆区劳动保障监察大队向该公司下达《劳动保障监察限期改正指令书》,要求其以未结清工程款为限,先行垫付拖欠的农民工工资,但其未按期履行。2023年10月26日,兴庆区劳动保障监察大队向该公司下达《劳动保障监察行政处理决定书》,要求以未结清的工程款为限,先行垫付拖欠的农民工工资,该公司逾期仍未支付。
案例二 湖北盛荣建设集团有限公司重大劳动保障违法行为
2023年6月2日,固原市劳动保障监察支队接到19人反映湖北盛荣建设集团有限公司(分包单位陕西广成建设工程有限公司)承建的宁夏固原碧桂园公园华府建设项目水电工作存在拖欠农民工工资问题。经查,湖北盛荣建设集团有限公司(分包单位陕西广成建设工程有限公司)拖欠19名务工人员2023年3月至6月工资,共计114395元。经协调,湖北盛荣建设集团有限公司于2023年6月15日通过银行代发形式支付114395元。2023年7月25日,19人再次投诉在固原碧桂园公园华府项目从事给排水工作被拖欠工资229880元。2023年7月26日,固原市人力资源和社会保障局依法向湖北盛荣建设集团有限公司下达《劳动保障监察限期改正指令书》,该公司逾期未整改;2023年8月17日,固原市人力资源和社会保障局依法向该公司下达《劳动保障监察行政处理事先告知书》;2023年12月19日,固原市人力资源和社会保障局依法向该公司下达《劳动保障监察行政处理决定书》,要求足额支付拖欠的农民工工资,该公司逾期仍未支付。
案例三 陕西广成建设工程有限公司重大劳动保障违法行为
2023年7月25日,19人向固原市劳动保障监察支队投诉,在固原碧桂园公园华府项目从事给排水工作被拖欠工资229880元,总包单位湖北盛荣建设集团有限公司以与分包单位陕西广成建设工程有限公司合同为由,拒绝支付,分包单位陕西广成建设工程有限公司对此并未反驳,承诺于2023年10月15日前付清,到期后陕西广成建设工程有限公司未支付工资;2023年10月16日,固原市人力资源和社会保障局依法向该公司下达《劳动保障监察限期改正指令书》,该公司逾期未整改;2023年10月31日,固原市人力资源和社会保障局依法向该公司下发《劳动保障监察行政处理事先告知书》;2023年12月19日,固原市人力资源和社会保障局依法向该公司下达《劳动保障监察行政处理决定书》,要求足额支付拖欠的农民工工资,该公司逾期仍未支付。
北京公布拖欠农民工工资失企业“黑名单”
2023年,北京市人力资源和社会保障局公布了四批拖欠农民工工资失信联合惩戒对象名单,共有9家企业被列入黑名单。这些用人单位无故拖欠农民工工资,数额较大,而且经人力资源社会保障行政部门责令改正却拒不改正,严重侵害了农民工合法权益。

福建泉州通报3起重大劳动保障违法案件
近日,福建省泉州市人社局为加大对用人单位重大劳动保障违法行为的曝光力度,进一步落实劳动保障诚信约束机制,维护广大劳动者合法权益,公布2023年第四批用人单位严重违反劳动保障法律法规案件共2起。
同时,福建南安市新东源石业有限公司(统一社会信用代码:91350583759392476B),因拖欠124名劳动者2023年5月到8月工资2892786.36元,情节严重,自2023年12月8日起至2026年12月8日,被南安市人社局列入拖欠农民工工资失信联合惩戒对象名单。对被列入失信联合惩戒名单的当事人,由相关部门在政府资金支持、政府采购、招投标、融资贷款、市场准入、税收优惠、评优评先、交通出行等方面依法依规予以限制。
拖欠71名劳动者97万元 经营者逃逸被抓获
2023年10月以来,晋江市人社局陆续接到劳动者投诉,反映晋江市众力晟服饰有限公司(统一社会信用代码:91350582MA31KLPK27,法定代表人:吴琳,实际经营人:戴亚平、齐淑青)存在拖欠劳动者劳动报酬问题。
经查,该公司共拖欠71名劳动者2023年6月至9月期间的劳动报酬合计约97万元。2023年10月8日,晋江市人社局依法对该公司下达《劳动保障监察责令改正指令书》,要求其于2023年10月16日前支付其所拖欠的工资,该公司逾期未支付,其实际经营者戴亚平、齐淑青逃匿。
2023年12月5日,晋江市人社局以涉嫌拒不支付劳动报酬罪依法将此案移送公安机关立案查处。12月15日,戴亚平、齐淑青被公安机关抓获,该案正在进一步侦办中。
妨碍劳动保障监察执法 企业被罚款10000元
2023年6月12日,永春县人社局在福建省农民工工资支付监控预警平台进行大数据排查中,发现福建诺顺建筑工程有限公司(统一社会信用代码:91350304MA31Q7F69H;法定代表人:王金木)承建的永春一楼盘一期整治工程B区项目存在工资支付异常情况,涉嫌拖欠劳动者劳动报酬。
当日,永春县人社局向该公司发出《劳动保障监察调查询问通知书》,要求该公司在指定的时间内派员接受询问调查并提供工资支付等相关劳动用工材料,该公司逾期未报送。
2023年6月19日,永春县人社局依法向该公司下达《劳动保障监察限期改正指令书》,责令该公司于2023年6月25日前改正违法行为并按要求报送相关资料,该公司逾期拒不改正。
2023年7月10日,永春县人社局依法对该公司拒不报送劳动用工资料,经责令改正拒不改正,妨碍劳动保障监察执法的违法行为作出罚款1万元的行政处罚。该公司已于7月10日按规定缴纳罚款,其拖欠的劳动者工资也已支付完毕。
CYQY-生活与科技







