齐鲁网·闪电新闻3月18日讯 山东省药品监督管理局3月17日发布关于药品生产检查结果的通告,通告显示,山东会仙药业集团有限公司、山东昊福药业集团制药有限公司、青岛易生元中药饮片有限公司3家企业检查结果均不符合要求。

根据《药品管理法》《药品生产监督管理办法》《药品生产质量管理规范》等法律法规规章,按照药品生产监督检查工作计划,省药监局组织对34家次药品生产单位开展了监督检查,现将检查结果予以通告。

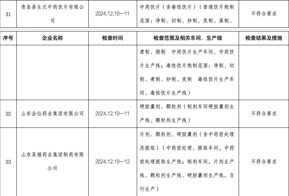
山东会仙药业集团有限公司检查范围及相关车间、生产线:硬胶囊剂、颗粒剂(制剂车间硬胶囊剂生产线、颗粒剂生产线),不符合要求。
山东昊福药业集团制药有限公司检查范围及相关车间、生产线:片剂、颗粒剂、硬胶囊剂(含中药前处理及提取)(中药前处理、提取车间,中药前处理提取生产线;制剂车间,片剂生产线、颗粒剂生产线、硬胶囊剂生产线。自行生产),不符合要求。
青岛易生元中药饮片有限公司检查范围及相关车间、生产线:中药饮片(含毒性饮片)(普通饮片炮制范围:净制、切制、炒制、炙制、蒸制、煮制、煅制 中药饮片生产车间、中药饮片生产线;毒性饮片炮制范围:净制、切制、煮制、炒制、炙制 毒性饮片生产车间、毒性饮片生产线),不符合要求。
CYQY-生活与科技







