
徐克(左)被国际乒联禁赛10年。
3月6日,国际乒联官方发布一则禁令,明确指控教练兼前运动员徐克违反了国际乒联的反骚扰政策,对其处以禁赛10年的处罚。
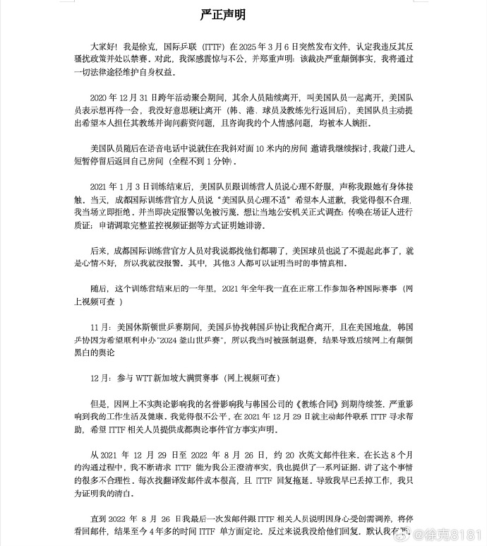
3月9日晚,徐克发布声明称,此裁决严重颠倒事实,将通过法律途径维护自身权益。
徐克表示:“2020年12月31日跨年活动聚会期间,美国队员主动提出希望本人担任其教练并询问薪资问题,且咨询我的个人情感问题,均被本人婉拒。美国队员随后在语音电话中说就住在我斜对面10米内的房间邀请我继续探讨,我敲门进入,短暂停留后返回自己房间(全程不到1分钟)。”


据国际乒联仲裁法庭的裁决显示,性骚扰事件发生在2021年1月1日凌晨。当时,徐克邀请四名运动员到他的房间喝酒,进行新年夜庆祝活动。通过微信得知受害者房号后,徐克强行推开受害者房门,尽管受害者表示拒绝,但他仍然对其实施了性侵。
随后,国际乒联在公告第90-92条中提及了徐克与受害人的聊天记录,与徐克的声明出入很大。聊天记录显示,徐克主动询问受害者的房间号,并在对方表示要睡觉的情况下,仍然坚持进入房间“再聊一会儿”。
第90-92条的具体内容如下:
90条:自2021年11月首次提出投诉以来,听证会多次推迟。双方均有平等的时间和机会根据要求向听证会小组提交材料,被告自行决定不参与诉讼程序。听证会小组了解到,ITTF诚信部门已经履行其职责,调查投诉、会见证人并在需要时提供额外资料。
第91条:由于没有任何闭路电视录像或任何其他可能能够证明投诉真实性的视觉或书面证据,小组主要依靠被骚扰人的书面陈述、口头证词和微信语音消息翻译记录作为证据。
听证组认为,教练邀请球员在喝酒庆祝后去房间的行为,在一般体育环境中以及在精英运动员训练营的情况下,都是不可接受的。
这是第一次发生不必要的接触,即被告拥抱了被骚扰者,这是无可争议的。在被告于2022年5月2日发给国际乒联诚信部门电子邮件中得到证实,当时被告最初参与了调查。
第92条:当听证会询问被告进入房间、敲门并强行打开门的顺序时,被骚扰人与证人陈述一致。微信翻译的记录进一步证实这一事件顺序。

国际乒联提供的徐克聊天记录。
裁决提到,徐克的行为严重违反了国际乒联的反骚扰政策,且调查过程中未发现徐克提供的有效证据来反驳指控。
国际乒联称:“国际乒联诚信部门指控教练兼前运动员XU KE严重违反国际乒联反骚扰政策和程序,国际乒联对此处以10年禁赛处罚。该决定于2024年12月17日发布,还要求XU KE自费完成认证教育计划。暂停计算已服完的临时暂停期,将一直有效到2032年11月1日。”

徐克在公布的沟通邮件中,提及了有录音存在。
目前在社交网络上,也有不少网友存在不少疑问:一方面是国际乒联调查的时长在不少人看来花费时间较长,而且事发时为何没有报警;另一方面,也有不少人质疑,徐克既然在与国际乒联的沟通邮件中,声称有录音在,为何不公布录音自证清白;此外,徐克究竟有没有撒谎,是不是仅仅进入房间一分钟,这些都存在疑问。
徐克生于1991年,曾是中国乒乓球队的一名国手,效力于八一队,并在职业生涯中击败过知名球员如马龙和许昕。2018年退役后,徐克转型为教练。2022年10月,徐克与韩国女子乒乓球选手田志希结婚。本月初,田志希还发布了两人一起去做孕前检查的社交动态。
CYQY-生活与科技







