近日,广东佛山市顺德区一机械制造公司发布的《如厕管理规范》文件在网上流传,文中规定了员工的正常如厕时间和不允许如厕时间,并有违规处理措施。2月13日,涉事公司负责人告诉记者,因员工不认可,故此试运行规范并未实施,现已取消。

网传《如厕管理规范》(来源:媒体报道截图)
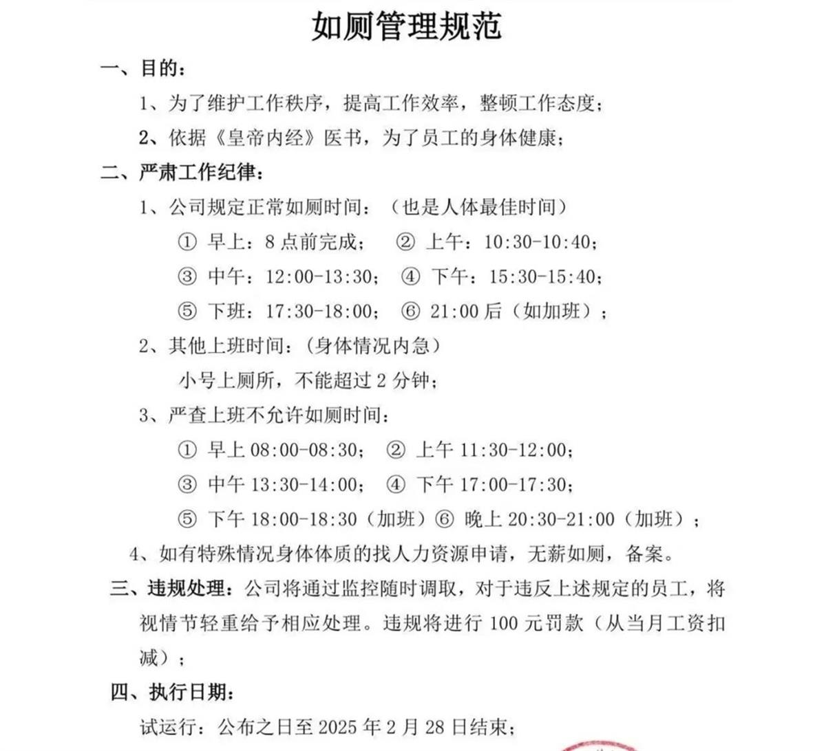
记者注意到,网传文件规定了正常如厕时间和严查上班不允许如厕时间,其他上班时间“小号上厕所”,则不能超过2分钟,“如有特殊情况身体特质的,找人力资源申请,无薪如厕,备案”。
此外,文件还公布了违规处理措施,表示公司将通过监控随时调取,对于违反上述规定的员工,将视情节轻重给予相应处理。违规将进行100元罚款(从当月工资扣减)。对于本次规范的目的,文中解释称,为了维护工作秩序,提高工作效率,整顿工作态度。依据《黄帝内经》医书,为了员工的身体健康。
此事一经曝光,引起网友热议和质疑。据广东当地媒体报道,该公司工作人员证实了文件的真实性。工作人员解释,发布这一管理规范,是为了“告诉员工在哪个时间(如厕),没有说控制”。
2月13日,涉事公司负责人告诉极目新闻记者,这是一份试运行的文件,发布后员工不认可,所以并未实施,现已取消。此前有员工如厕约一个小时,有员工频繁如厕,容易引起效仿,制定这个规范意在警示,避免上述情况。
该负责人说:“我们公司不大,有问题大家一块沟通,有错就改,员工对新规有意见就撤掉。目前主要是提醒和引导为主,这件事不存在炒作。”
随后,记者致电公司所在地人社部门了解情况,暂未获得回应。
CYQY-生活与科技








