




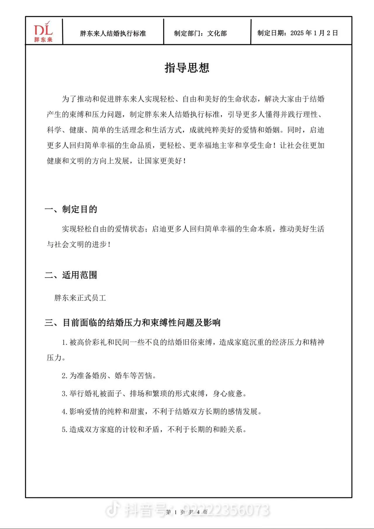
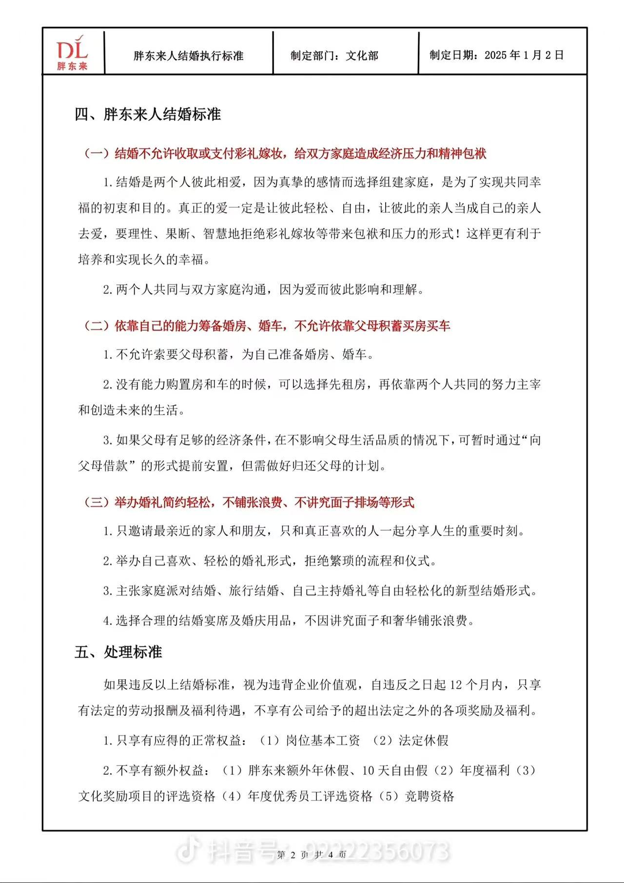
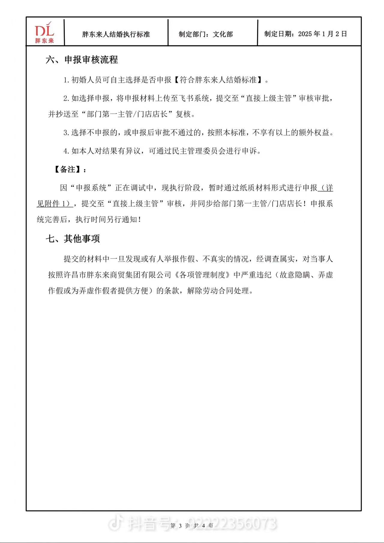
2024年11月,胖东来就因有关彩礼等要求引发争议。创始人于东来在个人账号称“胖东来员工结婚酒席不超5桌”“员工结婚不允许要或付彩礼”“做不到将取消一切福利”等引发讨论。
此事引发网友广泛关注和讨论后,于东来又通过其个人账号进行回应称:大家不要再为了胖东来的事情而争论了,我的心愿是好的,的确我表达的方式和方法是不对的,这说明大家对公众及个体权利有更强的意识,开心的是大家的愿望都是一致的!一起努力,让国家更美好、让人们更幸福、让世界更美丽!
胖东来总部位于河南省许昌市,2005年首次外拓,进军新乡市,目前,集团仅在许昌、新乡两地拥有十余家门店。虽然并未走出河南,但胖东来凭借独特服务,已成为全国知名打卡地。
胖东来创始人于东来最新披露的数据显示,2024年,胖东来商贸集团销售额达169.64亿元。年销售额最高的业态是超市,其中许昌区域达59.45亿元,新乡区域达21.48亿元。相比2023年,公司销售额提升超62亿元。
CYQY-生活与科技







