
元旦前后,在青岛已有30年历史的烘焙老品牌皇家美孚遭遇了“倒闭”风波,在各大网络平台上可以发现,皇家美孚被传拖欠薪资及大规模闭店。
在皇家美孚办卡充值的会员看到网络上的消息后,都赶到门店采购消费,尽量将会员卡里的余额花完,但是随之而来的是更多的门店闭店或者缺货。12月30号,皇家美孚所属的青岛皇家食品有限公司发布官方声明,表示传言不实,目前线上平台及线下连锁门店均处于正常运营状态,各个生产部门均处于连续加班生产状态。

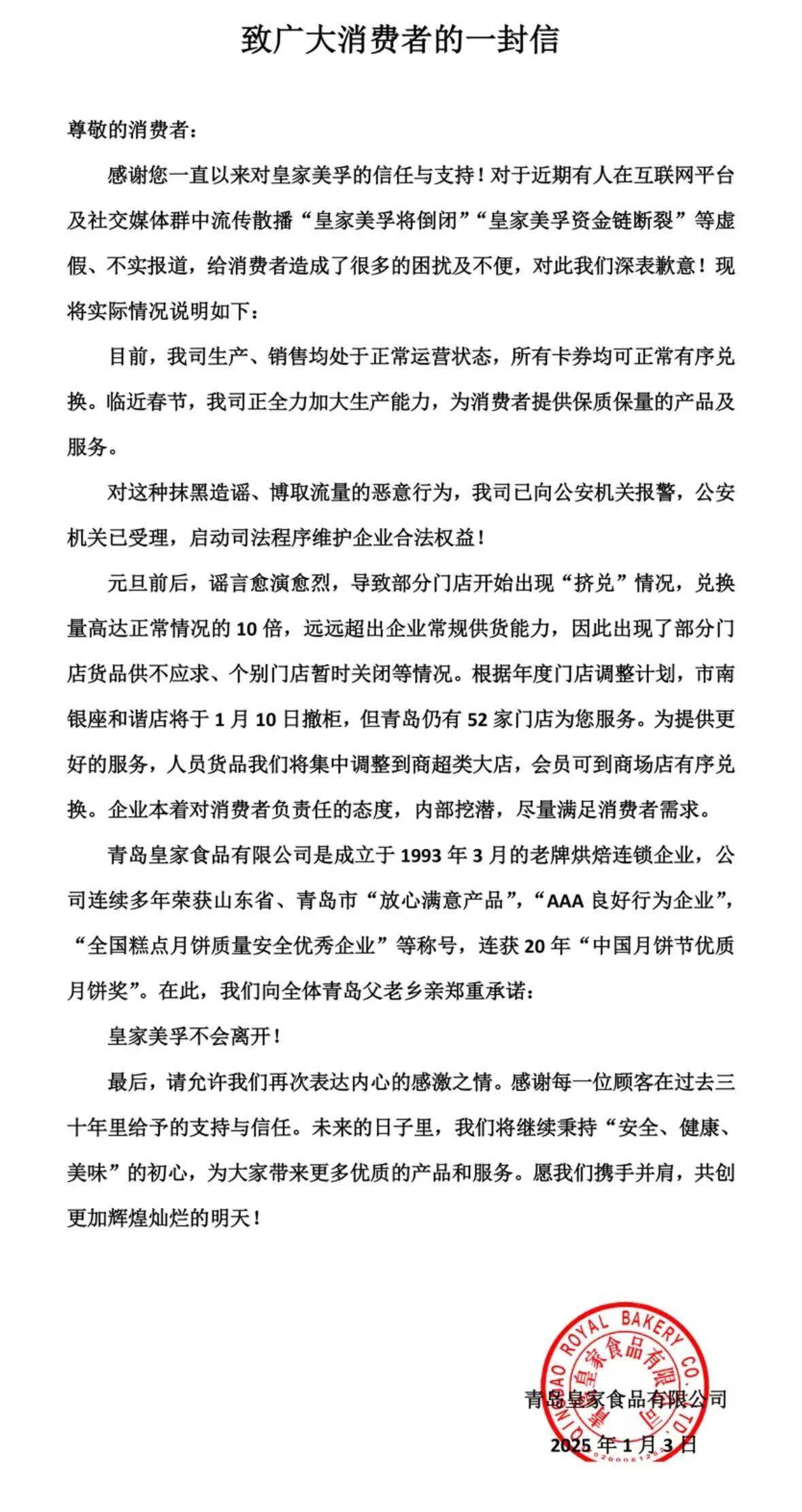
但是元旦过后,“皇家美孚将倒闭”“皇家美孚资金链断裂”等消息在网络上传播得愈演愈烈,青岛皇家食品有限公司再次发布紧急声明,表示部分门店开始出现“挤兑”情况,兑换量高达正常情况的10倍,远远超出企业常规供货能力,因此出现了部分门店货品供不应求、个别门店暂时关闭等情况,并且表示皇家美孚不会倒闭。

1月3日当天,《生活帮》记者走访了青岛多家皇家美孚门店,发现部分门店确实存在闭店的情况,但是也有一些门店正在经营。

记者在皇家美孚永旺梦乐城店发现,门店内部被消费者围得水泄不通,货架上空空如也,等待购买的市民已经排成了长长的一队。有买到面包的消费者告诉记者,他们都是9点前就来这里排队的。通过透明玻璃可以看到门店内部还有工作人员正在制作蛋糕面包,但由于排队人数过多,门店已经采取限购措施,一人只能购买两个面包,蛋糕也只制作预订单。



工作人员表示,如果有会员想办理退费,可以在店里进行办理提报,但是钱具体什么时候能到账,他们也不清楚。
皇家美孚为什么会突然出现这种情况呢?门店工作人员称,这都是恶意传播的谣言导致的,他们并没有接到公司要倒闭的消息,工资也是正常发放的。

而在皇家美孚凯德店,记者看到这里的门店当天并没有营业,也没有工作人员在现场,只有商场的安保人员在维持秩序,防止有市民拿走门店的物品。在这里,记者遇到了好几位充钱办卡的会员,他们中间有人的卡里余额还有两千多,也有的是单位刚发的卡,他们在附近的几家皇家美孚转了一圈后发现,现在都已经买不到东西了。但是大部分消费者现在还是保持理性的心态,他们认为皇家美孚现在确实遇到了一些问题,但还是希望能挺过来,也表示如果皇家美孚还继续生产的话,他们愿意支持。


为了了解皇家美孚目前的真实情况,记者来到了位于青岛市李沧区的皇家美孚总部——青岛皇家食品有限公司。在厂区内部记者发现有工作人员在正常上班,并且工作人员告诉记者,现在公司都在正常运作生产,只是出现了严重供不应求的情况,但是公司肯定不会倒闭。可是当天记者多次拨打了客服电话和公司办公室的电话,都无人接听。

记者也向市场监管部门询问了皇家美孚的相关问题,工作人员表示目前这个事情已经由相关部门牵头来进行处理,督促企业落实主体责任,进一步发声澄清相关问题。
《生活帮》记者 周琳
CYQY-生活与科技








