11月26日,有网友发布辽宁大学《化学院硕士研究生学业奖学金评审细则》(简称《细则》)引发关注。该份《细则》对学业奖学金评审资格进行了规定,其中包含冬季扫雪缺席次数多于30%,将取消其学业奖学金评审资格。26日下午,针对“扫雪和奖学金挂钩”引发的热议,记者致电辽宁大学化学院,一工作人员回应记者称,扫雪是研究生应该具备的劳动能力,“没有完成一个研究生应该具备的劳动教育,这是不应该的”。
学院工作人员:研究生应该完成劳动教育

辽宁大学化学院《细则》部分截图。受访者提供
26日下午,发布该细则的网友小周(化姓)告诉记者,他是辽宁大学化学院研究生二年级的一名学生。小周向记者提供的《细则》显示:研究生有以下情况之一,取消其学业奖学金评审资格:1.冬季扫雪缺席次数多于30%。联培学生请提供完备的联培协议在学院备案后,可以不参加扫雪;2.在学校和学院的寝室卫生检查中不合格;3.在寝室使用违章电器被查。
小周告诉记者,他是辽宁大学化学院研究生二年级学生,作为北方人,小周称自己本科在东北某高校就读。从这份《细则》来看,他认为学校把扫雪与奖学金挂钩,相当于变相把压力给到了学生。
26日下午,记者针对小周提出的质疑,致电辽宁大学化学院对外办公电话。一工作人员回应记者称,学院出台此《细则》,旨在鼓励学生们积极参与扫雪,这不仅是锻炼劳动能力的机会,也是参评奖学金的基础。“没有完成一名研究生应该具备的劳动教育,这是不应该的,最基本的(劳动)能力都没有的话,怎么去评奖学金?”此外,该学院一位老师透露,出台《细则》也是无奈之举:“以往时候,我们不跟奖学金挂钩,谁老实,谁听话就去扫雪,有些同学觉得我可以不去干,就不去。”因此,为了调动大家扫雪的积极性,学院才在今年制定《细则》。
辽大其他学院是否有类似规定?

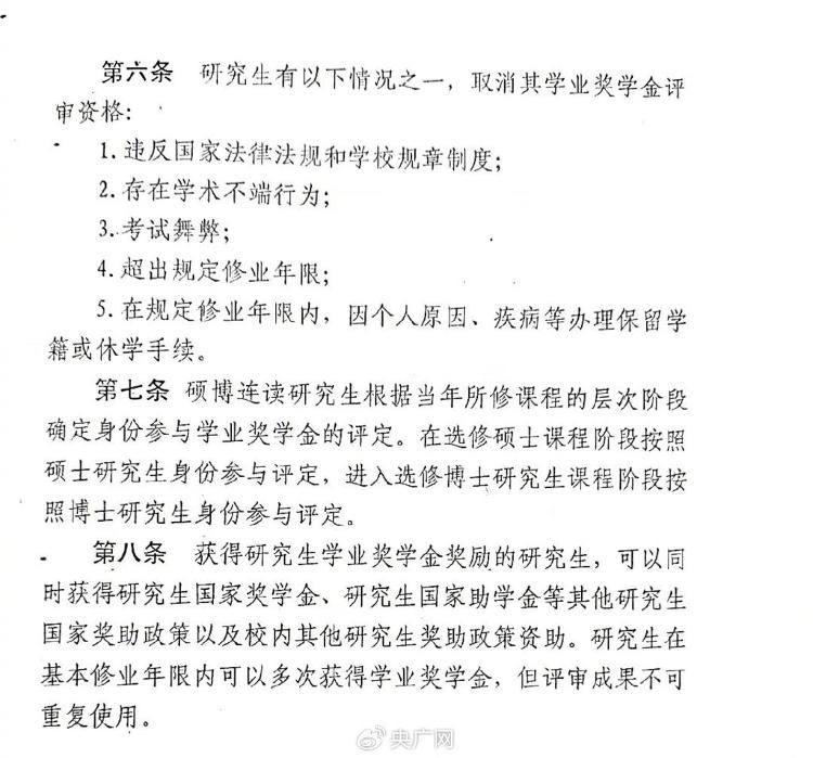
《办法》规定,研究生违反学校规章制度的,将被取消奖学金评审资格
记者注意到,上述《细则》的制定依据源于《辽宁大学研究生学业奖学金管理办法》(简称《办法》),该《办法》第六条规定,研究生违反国家法律法规和学校规章制度的,将被取消奖学金评审资格,在《细则》末尾,则载明本评审细则的解释权归学院党政联席会议。
作为地处东北地区的高校,辽宁大学其他学院对扫雪是否有类似规定?记者致电辽宁大学党政办公室,一工作人员表示对扫雪相关规定并不清楚,并称具体规则需咨询各学院。辽宁大学新华国际商学院一名大四学生告诉记者,她在大学期间并未听说扫雪能够直接影响奖学金的评定。记者致电辽宁大学法学院研究生办公室,一名工作人员在听到化学院的相关细则后,否认本学院有上述细则规定,“应该没有这个要求”。
CYQY-生活与科技







