近日,家政服务平台“51家庭管家”被爆经营困难暂停服务,大量消费者面临预付款退费难题。
有网友发文表示自己刚充了钱,平台就暂停服务,而且无法联系到客服,有的消费者甚至面临着上万元的损失。预付式消费监管难点何在?消费者如何避免预付款“打水漂”?
家政平台因经营困难暂停服务
大批消费者遭遇退费难题
近日,“51家庭管家”家政服务平台因资金链断裂而宣布暂停服务,引发广泛关注。大量用户反映自己预充值了数千甚至上万元,现在却面临无法退还的问题,部分消费者已前往公司总部维权。
公开资料显示,“51家庭管家”主要提供钟点保洁、家庭保姆、育婴月嫂、养老护理等员工制家政服务,服务覆盖广州、上海、深圳、佛山等地,公司总部位于广州市海珠区。
10月28日晚,“51家庭管家”发布致客户信,称公司决定自10月29日起暂停服务,恢复时间将视近期自救效果另行通知。
△网络截图
广州的黄女士是“51家庭管家”的老用户,已使用该服务四五年。今年8月,她花费9900元购买了一张50次服务赠送5次的全国通用版年卡。然而,这张还未使用的年卡,近日已无法正常预约家政服务,黄女士拨打平台客服电话也无人接听。
黄女士表示,8月底平台客服告知她续服务有优惠,于是她进行了充值。
10月27日开始,家政服务人员没有上门。联系客服,各方面回复都很慢。我以前买过50次服务还剩4次,8月到10月之间我用的是旧套餐,新的套餐充值完之后一次还没有使用。
△51家庭管家官网截图
平台两周前开启“双十一”预售
目前全线服务产品均已下架
记者在一网络投诉平台上搜索发现,有关“51家庭管家”无法预约家政服务的投诉有数十条。
今年4月,广东佛山的杨女士(化名)充值10800元,至今还有5940元未消费。平台无法继续提供服务,可剩余的钱也无法退还。杨女士透露,很多人都遇到了同样的问题,“很多客户已经去总部拿了债权书”。
记者从消费者提供的“客户债权确认函”中了解到,这份文件确认了用户在购买“51家政服务”后的剩余款项。
其中提到,“因我司自身运营原因导致合同无法履约……经我司审核批准,同意于本确认函出具之日解除上述服务合同,并确认上述债权。”

记者发现,10月15日“51家庭管家”仍在宣传“双十一”预售活动,10月19日,该平台进行了三场会员福利直播。然而,目前“51家庭管家”小程序显示“休息中,暂停接单”,全线服务产品均已下架。
昨天(10月31日)下午,记者联系了“51家政服务”的客服热线。客服表示,平台服务确实已经暂停。“关于退费问题,微信公众号上面发布了通知,按照上面的指引可以先领取债权确认书,主要是确认您在我们公司购买的服务剩余的款项以及金额,领取后再等通知统一处理。”
客服人员进一步解释,目前公安和司法部门正在介入处理。“公司遇到困难,如果有转机的话,我们才能重启,现在公司还在积极想办法自救。”
行业协会已介入处理
专家:完善立法体系、强化行政监管
记者从广州海珠区相关部门了解到,针对“51家庭管家”经营不善导致拖欠员工薪资以及客户预付充值金问题,海珠区有关部门已介入处置,并约谈公司相关负责人,责成企业严格履行主体责任。
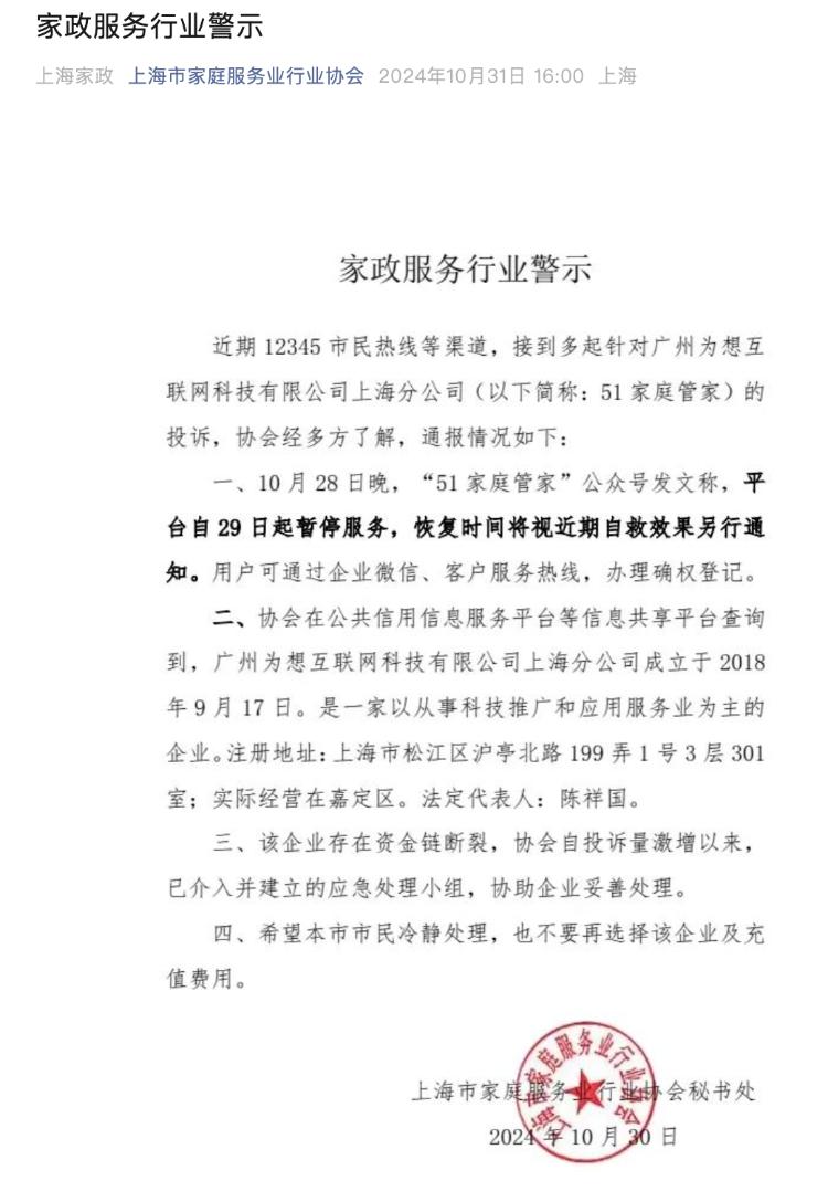
上海市家庭服务业行业协会也发布消息,近期通过12345市民热线等渠道,接到多起针对广州为想互联网科技有限公司上海分公司的投诉。该企业存在资金链断裂,协会自投诉量激增以来,已介入并建立应急处理小组,协助企业妥善处理。
△网络截图
中国法学会消费者权益保护法研究会副秘书长陈音江表示,目前对预付费的监管有待完善,这也导致近年来预付费问题一直是消费投诉的热点和难点。
因为消费者事先把钱交给商家,在现行法律制度中没有对资金进行明确的监管,商家可以对资金进行支配。如果商家经营不善,或者通过其他途径转走资金,消费者很难要回剩余款项,即使消费者打赢了官司,最后因为商家资不抵债,同样很难要回。
陈音江认为,解决预付费问题的根源在于确保消费者预付资金的安全。因此,要加强对预付费的日常管理,比如根据企业的经营信用情况,审批企业是否可开展预付费业务。
陈音江还建议,监管部门应重视预付款的监管工作,推广部分地区在治理和规范预付款乱象方面的成功经验,此外相关立法也应该及时跟上。
北京有《北京市单用途预付卡管理条例》,上海也制定了针对预付卡的管理规定,比如在教育行业,一次性收费期限不能超过三个月,且不超过60个课时。
其实在不同行业和不同地区已有关于预付费的管理规定,但因其可能局限于某个行业或地区,或者说它的层级还不够高,在落实的过程当中,效果并不明显。
陈音江认为,要有效解决预付费问题,关键要从全国的层面加强立法。
来源:中央广电总台中国之声
CYQY-生活与科技








