近段时间以来,江西、浙江、重庆、甘肃等多地面向社会公开招聘聘任制公务员,一些岗位年薪可达60万元至80万元,受到广泛关注。如何看待高薪聘任制公务员?以后会成为主流吗?

资料图:2024年度“国考”开考。中新社记者 易海菲 摄
多地招聘聘任制公务员,专家:不会成为主流
今年以来,多地发布公告招聘聘任制公务员。仅5月份,就有新疆生产建设兵团,江西南昌、上饶、景德镇、赣州、萍乡、新余、宜春、鹰潭,以及重庆等多地公开招聘聘任制公务员,有些地方为首次公开招聘聘任制公务员。
聘任制公务员并非新事物,2007年,上海与深圳率先试点招聘聘任制公务员。2017年,中办、国办印发《聘任制公务员管理规定(试行)》,其中提到,聘任制公务员,是指以合同形式聘任、依法履行公职、纳入国家行政编制、由国家财政负担工资福利的工作人员。近年来,国内多省份已试水公务员聘任制。
聘任制公务员以后会成为主流吗?中央党校(国家行政学院)教授竹立家对记者表示,聘任制公务员是委任制公务员的一种补充形式,不会成为主流和普遍现象,“凡进必考”仍是我国招录公务员的原则。
“聘任制公务员之所以最近会集中出现,同政府部门的重点管理与服务工作需要紧缺专业人才有很大关系。”中国人民大学公共管理学院教授马亮对记者表示,不少涉及重大项目和重大改革的工作,往往专业性较强,是当前多数公务员所不具备的,需要引入“外脑”。所以,聘任制公务员就成为理想选择,可以按需遴选,不需要按照公务员考试的固定周期完成,毕竟远水解不了近渴。
观察近期聘任制公务员的岗位,可发现多集中于光伏新能源产业、航空产业、高端装备制造产业、数字经济产业等专业领域。

截图
如何看待聘任制公务员的高薪?
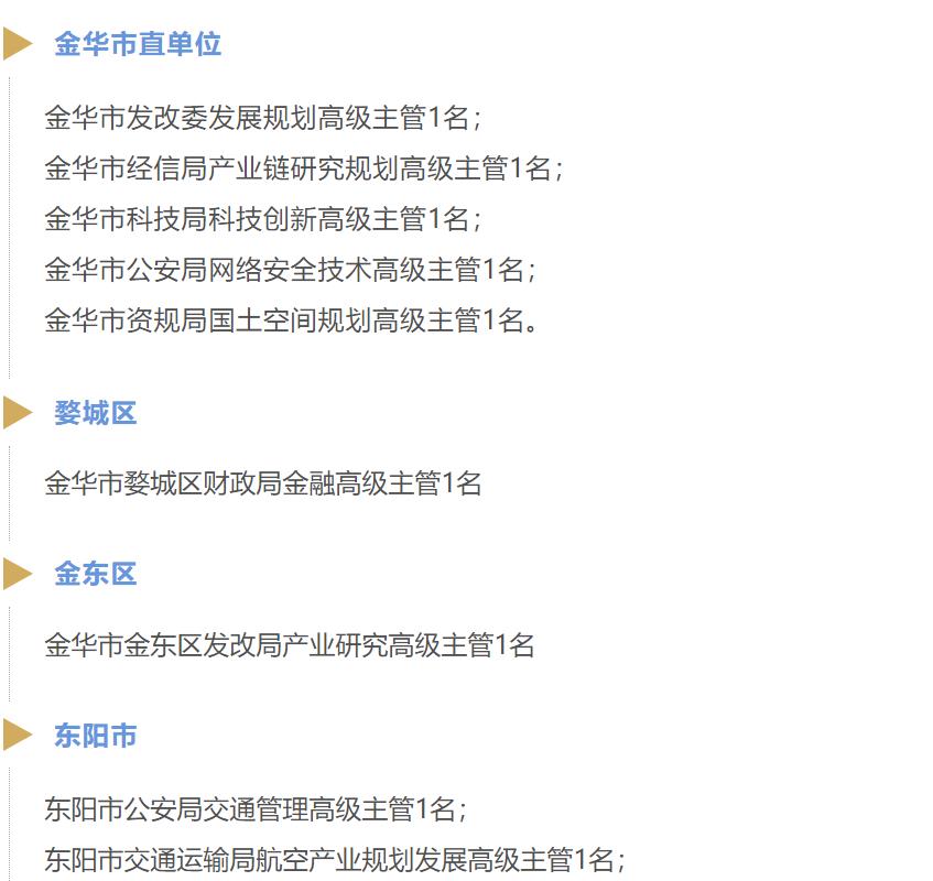
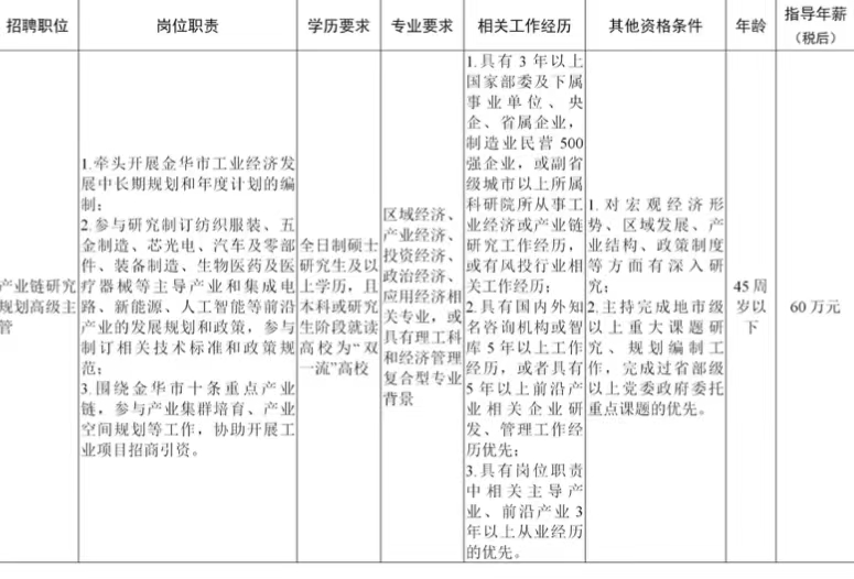
聘任制公务员的专业性较强、门槛较高,薪资水平也相对较高。如浙江金华公开招聘15名聘任制公务员,均为高级主管,有的还要求有国家部委或500强企业工作经历,税后指导年薪可达60万元至80万元,
再比如江西新余招聘对外合作局锂电新能源(装备制造)产业发展四级高级主管,有主持引进相关产业投资5亿元以上项目至少1个等要求,税前年薪40-50万元。

截图
在马亮看来,聘任制公务员的高薪是不可或缺的,否则不足以形成强有力的吸引力,吸引紧缺专业人才。比如,人工智能方面的技术人才往往首选高薪和工作氛围自由的互联网大厂,如果政府部门不能开出竞争力强的工资,就很难吸引人才。他认为,可以推动建立专门人才序列,为政府部门解决紧迫性和专业性的问题提供人才储备。
竹立家认为,这种高薪的情况很正常,一些专业技术人才在原来岗位的薪资待遇、发展前景可能就较好,很多还在管理层工作,要增加吸引力,薪酬方面需与市场有一定接轨。
不过他也认为,聘任制公务员的薪酬不宜过高,需结合本单位其他公务员工资水平进行一定调整,若与其他人相差太大,可能会造成矛盾。竹立家建议,在薪酬之外,可以提高聘任制公务员的工作环境、职业发展预期等,以增加吸引力。
聘任制公务员,并非都是香饽饽
作为健全用人机制的一种方式,聘任制公务员试点十余年以来,各地在不断探索。
据媒体报道,截至2022年底,四川全省在聘的聘任制公务员达48名,四川全省聘任制公务员在聘人数超过全国总数的三分之一。用人单位普遍反映“聘任制公务员发挥作用超过预期”“在公务员队伍中激活了‘一池春水’”。
此外,也有业内人士透露,一些地方在实际操作中出现一些问题,比如按照规章制度和程序招来的人,表面条件都符合,但在实践中并没有达到预想的标准,而且还没有合适的退出机制等。
聘任制公务员,似乎也并非都是香饽饽。今年3月,宁夏面向社会公开招聘聘任制公务员,11个职位中有9个因“报名人数未达到开考比例”而取消公开招聘,有网友指出或与招聘门槛过高有关。对于聘任制公务员,还有人提出顾虑,如晋升空间、考核机制、招聘公平性等。
在竹立家看来,招不满很正常。聘任制公务员招聘并没有统一的标准,一般是各地根据实际情况来发布需求,如果地方政府确有需求,后续应会对标准进行适当调整。
他提醒,与普通岗位相比,聘任制公务员仍是国家公务员,在招聘过程中应更严格、要求更高,不能光关注高薪,应聘者还要有公务员应具备的责任意识和敬业、奉献精神。
CYQY-生活与科技







